Abstract: 数字图像处理:第38天
Keywords: 图像分割
本文最初发表于csdn,于2018年2月17日迁移至此
开篇废话
废话开始,因为图像锐化中使用到了一些分割中的基础知识,所以为了比较连贯,决定跳过图像修复开始图像分割,分割的目的是为了区分图像中不同的区域或物体,人类视觉可以利用多种模型同时计算,也就是我们平时可以轻易的分辨出餐盘里的肉和青菜,并且可以准确的把肉夹到嘴里,而在灰度图中,信息没有人眼捕捉到的多,灰度图像分割多半依靠区域的灰度变化,产生一系列的算法和应用。
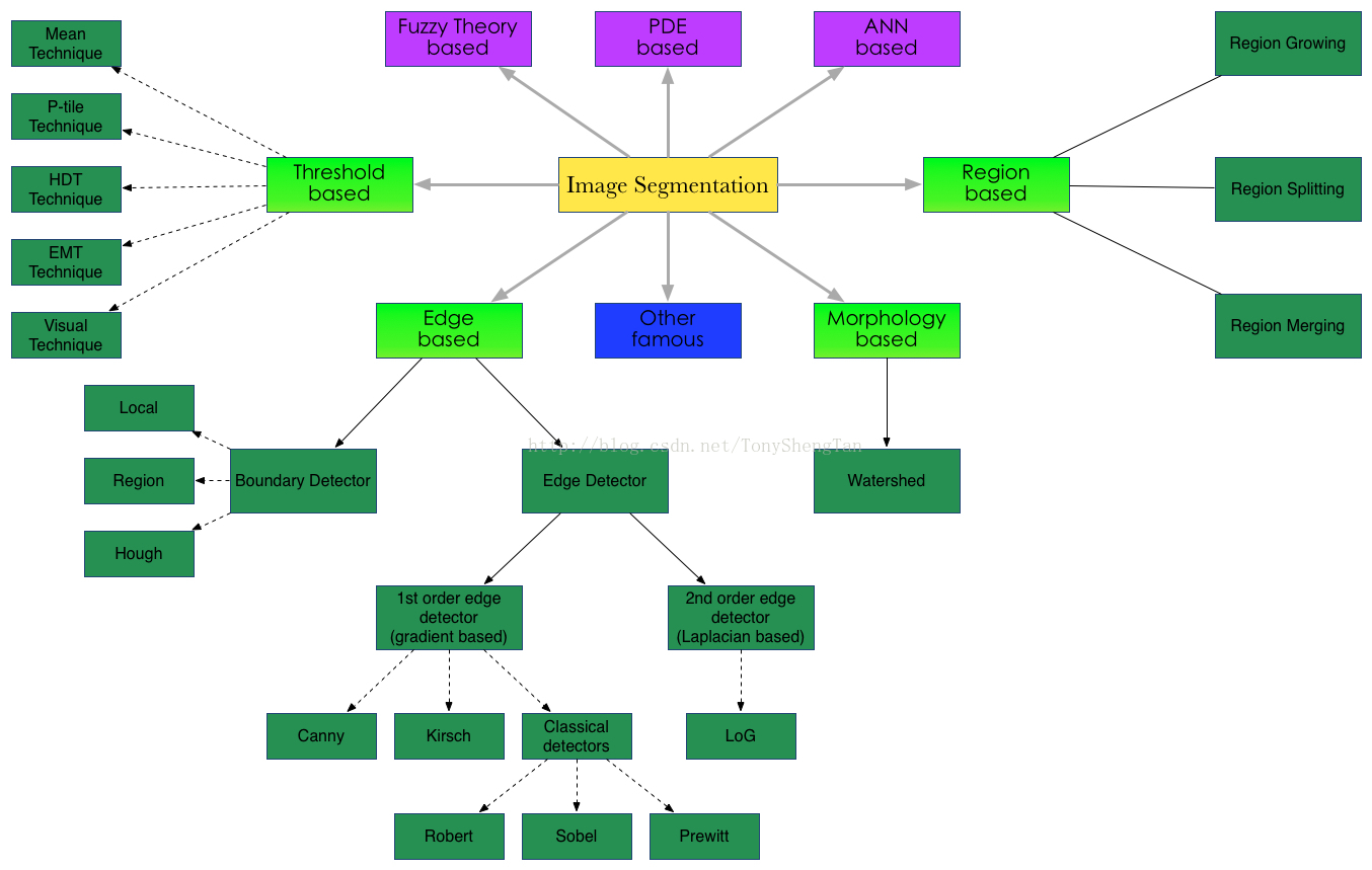
本文作为分割的基本介绍,首先会给出分割的基本知识结构,此结构不唯一,以下为各人观点,非严格定义:
分割介绍
分割是将图像分为构成它的子区域或物体,其中有些是我们关注的部分有些是不关注的,由于灰度图像中只保存有灰度信息。所以灰度图像的分割依靠的是灰度的两个基本性质之一,不连续性或相似性。后面将要介绍的算法主要分类为:
- 基于边缘
- 基于阈值
- 基于区域
- 基于形态学方法
- 基于模糊理论
- 基于微分方程
- 基于人工神经网络
- 其他方法
其中我们主要介绍基础方法,基于边缘,阈值,和区域的方法。基于形态学的方法和其他方法中将介绍主流算法原理和实现。
基础知识
对于去不图像区域R,图像分割将满足下面几点:
解释下d和e,分割出来的每个区域都会满足一个不同性质,这也是分割他们依据,相邻的两个区域的分类属性必须不同,否则其必然为一个区域。
灰度图像分割主要依据的是不连续性和相似性,其中边缘检测作为基于边缘的分割方法,其主要依靠的是不连续性,而区域分割方法主要依靠的是相似性。
总结
分割是图像分析的关键步骤,是从图像处理过渡到计算机视觉的部分,分割以后,我们对关心的目标进行相关计算,得出我们希望的数据,对背景记性舍弃或者保存,降低图像整体目标的复杂性,好的分割可以提高信噪比,使后续运算结果更加准确,降低识别难度。
待续。。。。。
